This page requires a JavaScript-enabled browser
Instructions on how to enable your browser are contained in the help file.
Amplifiers
1.
An amplifier covers the frequency range 1MHz to 3MHz. Which of the following most correctly describes this type of amplifer?
a) A wideband amplifier
b) An a.c. coupled amplifier
c) A radio frequency amplifier
d) An audio frequency amplifier.
2.
An amplifier provides an output of 2.5V for an input of 12.5mV. Which one of the following gives the voltage gain of the amplifier?
a) 20
b) 50
c) 80
d) 200.
3.
The bias point for an amplifier is set at projected cut-off. The corresponding class of operation is::
a) Class A
b) Class AB
c) Class B
d) Class C.
4.
The class of operation most appropriate for a high-efficiency RF amplifier is:
a) Class A
b) Class AB
c) Class B
d) Class C.
5.
An amplifier has an open-loop gain of 10 and 10% of the output is fed back to the input as negative feedback. Which one of the following gives the gain with negative feedback applied?
a) 1
b) 5
c) 9
d) 10.
6.
Which operating configuration is used in the diagram shown below?
a) Common base
b) Common source
c) Common emitter
d) Common collector.
7.
In the circuit shown below, the function of R1 is:
a) to supply base bias current
b) to provide additional smoothing
c) to increase the overall voltage gain of the amplifier
d) to act as a load across which the output voltage is developed.
8.
In the diagram shown below, which one of the following gives the optimum value for the collector voltage for TR1?",
2,
a) 0.6V
b) 2.2V
c) 4.5V
d) 8.4V.
9.
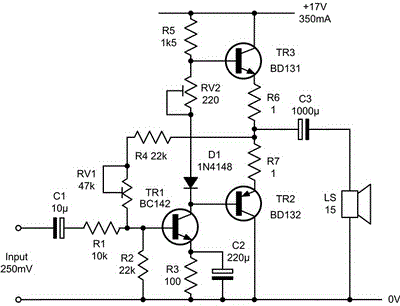
Which one of the following gives the correct adjustment for RV1 in the diagram below?
a) Setting the voltage gain to exactly 50
b) Setting the quiescent supply current to about 300 mA
c) Setting the voltage at the junction of R6 and R7 to 8.5V
d) Setting the signal volume to a suitable level for the loudspeaker.
10.
In the circuit shown below, what will happen if C2 is open-circuit?
a) The supply current will increase
b) The amplifier will become unstable
c) The output will become very distorted
d) The output volume will be slightly reduced.
This is more feedback!
This is the feedback!
Back to Top